Product design for TUXT SAAS

TUXT is a SAAS platform that connects consumers, brands, & influencers via SMS. TUXT provides businesses with tools to create, manage, and optimize SMS-based marketing campaigns.

Client

Design an MVP SaaS platform that enables businesses to create and run automated SMS marketing and e-commerce campaigns. The core challenges to address were as follows:

Advanced Segmentation Capabilities:

For effective SMS campaigns, businesses need to send the right message to the right audience. Implementing a segmentation engine that allows businesses to target customers based on behaviors, demographics or engagement history can be complex.

Personalization:

SMS marketing is more effective when messages are personalized. However, crafting dynamic content for millions of users at scale—especially with varied preferences, purchase history, or location—requires sophisticated templating.

Brief
Team

Matthew Whiting — Principal Product Designer
Sean Bossardet — Designer

Trevor Tillery — Designer

Contribution

As Principal Product Designer, I oversaw a team of 2 designers and served as the main point of contact for client interactions, workshops and presentations. I led the project from inception through completion, including all of the following steps:

  • Discovery

  • UX research & workshop facilitation

  • Scope estimation

  • Design system creation

  • UX/UI design

  • Design management

The project successfully resulted in the design of an MVP SaaS platform that empowers businesses to efficiently create and execute automated SMS marketing and e-commerce campaigns. Key challenges, such as developing advanced segmentation capabilities and delivering personalized messaging at scale, were effectively addressed.

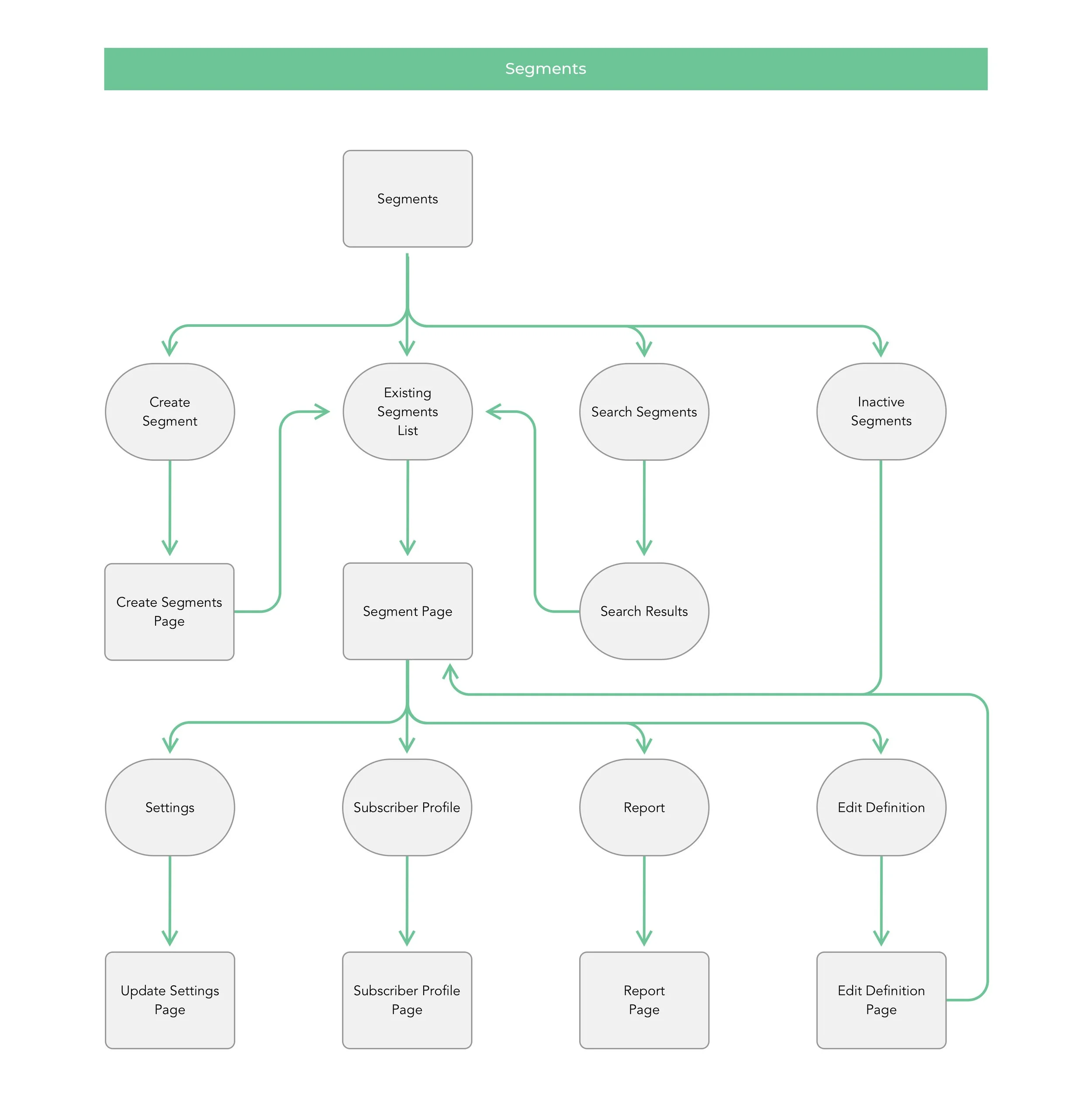
The platform integrated a robust segmentation design that enables businesses to target users based on a variety of factors including behavior, demographics and engagement history.

Dynamic content templating was designed to personalize messages for segments of users, ensuring relevance and improving engagement. As a result, businesses can run highly targeted and impactful SMS campaigns, optimizing customer outreach and driving conversions.

Outcomes

Challenge 01

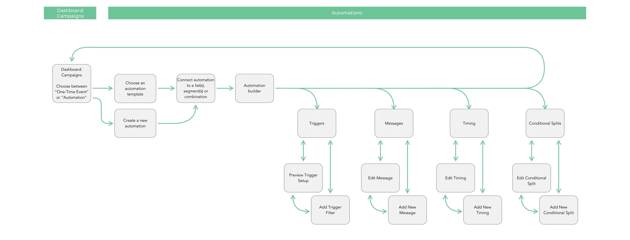
Segmentation

Mass texting is expensive.

A core challenge of this product is the expensive nature of volume-based SMS text messaging. We countered this obstacle by designing the ability to group users into targeted segments, funnel those segments into specific SMS flows and track the engagement of the segmented users within the flows. This allowed brands to spend less money and achieve greater conversions using segment-focused SMS campaigns.


Challenge 02

Personalized Campaigns

Building an automated SMS campaign is complex.

The Flow Builder feature allows the seller to easily construct automations that respond to the consumers’ interactions within their active SMS campaigns. Automations can then become templates that are applied to, and customized to fit a multitude of campaigns.

Our team worked with TUXT to make shopping simple. Just respond when you see something you like and it’ll be shipped right to your door. Create, manage and analyze SMS campaigns from a single application that also acts as an e-commerce platform.